Explore the evolution, roles, challenges, and reform initiatives of Civil Services in India, with real-life examples and key government measures.
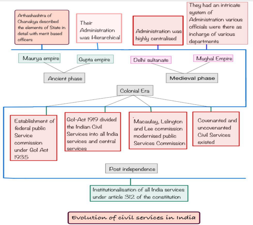
Civil Services in India have been the backbone of administration since British rule, evolving into a robust system responsible for governance, development, and public service delivery. Services such as the Indian Administrative Service (IAS), Indian Police Service (IPS), and Indian Forest Service (IFS) play pivotal roles in shaping modern India.

Civil servants advise the government on planning and implementing national policies.
Example: Rajiv Mehrishi Committee gave vital recommendations to tackle the economic impact of COVID-19.
Civil services in India drive development and social equity.
They ensure administrative stability, especially during crises.
Civil servants maintain law and order and protect citizens’ rights.
Civil services in India safeguard natural and financial resources.
They serve as a critical link between citizens and policymakers.
Civil servants lead infrastructure, technology, and economic growth.
Despite their authority, civil servants remain accountable to the public.
Frequent transfers discourage honest officers.
Integrity is questioned due to unethical practices.
Rigid rules hinder innovation.
Civil servants may resist reforms fearing loss of perks.
Delays and bribes erode public trust.
Outcome-based administration is missing.
Specialists are needed for complex policymaking, yet few are inducted.
Multi-stakeholder feedback is being introduced to evaluate performance fairly.
Platforms like e-Office and e-Samiksha ensure digital tracking of projects.
All states are encouraged to implement Civil Services Boards to reduce political pressure.
The Digital India 2.0 initiative (2024) enhances service delivery through ICT tools.
NITI Aayog introduced the Governance Standards Framework (2023) to benchmark performance.
The curriculum now includes emerging topics and leadership programs under Mission Karmayogi.
Domain experts are being inducted to bring fresh perspectives into civil services in India.
Stronger codes of conduct are being enforced along with Lokpal and Whistleblowers Protection Act.
Civil Services in India play a transformative role in governance, social development, and nation-building. Despite facing political interference, bureaucratic inertia, and corruption, these services have also been at the forefront of innovation, reform, and service delivery. With continued reforms like 360-degree appraisals, lateral entry, ethical enforcement, and digital transformation, civil services in India can emerge stronger, more accountable, and truly people-centric.
Refine your answer writing skills and elevate your UPSC preparation with personalized support and expert feedback.
Fill out the form to get started with the program or any other enquiries !
Are you dreaming of becoming an IAS officer? Then, IAShub can be your best guide. It is one of the Best IAS Coaching in Delhi. Many students who want to clear the UPSC exam join IAShub for learning. The institute gives both online and offline classes. Their teachers are experienced and helpful. They easily explain every topic. Students also get notes, tests, and tips to do well in the exam.
IAShub is in Delhi and is trusted by many UPSC students. It offers coaching for every part of the UPSC exam – Prelims, Mains, and Interview. The classes are simple and easy to understand. The teachers are experts and guide students in the right way. IAShub is also known for its helpful notes, test series, and answer-writing practice. IAShub is the best coaching in Delhi and also gives UPSC Online Classes. This helps students from any place in India to learn. The online classes are live and also recorded. So, students can watch them anytime. These classes cover the full UPSC syllabus.
Here are some important services provided by IAShub:
The UPSC Civil Services Exam has three parts:
This exam is tough, but with the right guidance, it becomes easy to manage. Students must study smart and stay regular.
IAShub supports students from the beginning to the end. It gives the right books, tests, and notes. The classes are easy to follow, and the teachers are always ready to help. Students get personal doubt sessions too. The test series and answer checking help students learn where they need to do better. Also, free study materials save time and money.
IAShub also guides students during the final stage – the interview. Experts take mock interviews and give useful tips. This full support makes IAShub one of the best IAS coaching in Delhi.